There are currently 222 documents in the archive.

Bibliography Archives List Library Listing

29 July 2012
Added "Space Debris and Its Mitigation" to the archive.
16 July 2012
Space Future has been on something of a hiatus of late. With the concept of Space Tourism steadily increasing in acceptance, and the advances of commercial space, much of our purpose could be said to be achieved. But this industry is still nascent, and there's much to do. So...watch this space.
9 December 2010
Updated "What the Growth of a Space Tourism Industry Could Contribute to Employment, Economic Growth, Environmental Protection, Education, Culture and World Peace" to the 2009 revision.
7 December 2008
"What the Growth of a Space Tourism Industry Could Contribute to Employment, Economic Growth, Environmental Protection, Education, Culture and World Peace" is now the top entry on Space Future's Key Documents list.
30 November 2008
Added Lynx to the Vehicle Designs page.
More What's New Subscribe Updates by Email
F Corporation & D Webber, January 2003, "ASCENT Study Final Report - Executive Summary", Futron Corporation Analysis Study for NASA Marshall Space Flight Center..
Also downloadable from http://www.spacefuture.com/archive/ascent study final report executive summary.shtml

References and Referring Papers    Printable Version 
 Bibliographic Index
ASCENT Study Final Report - Executive Summary

The Futron Analysis of Space Concepts Enabled by New Transportation (ASCENT) Study was a major undertaking on the part of NASA Marshall Space Flight Center (MSFC) and Futron Corporation designed to provide the best possible estimates of global launch vehicle demand for the next twenty years via the research, analysis and forecasting of current and future space markets and applications. It is a reassessment, with significant improvements in modeling approach and data collection methods, of the findings of the Commercial Space Transportation Study (CSTS) of a decade ago (which was the previous milestone space market study). The ASCENT Study was performed over a 20-month period from June 2001 to January 2003. This report describes the major findings from the Study.

The models and approaches of the Study were imbued from the outset with a heavy dose of pragmatism and market realism. Many "old favorite" space markets, such as space solar power generation to the Earth, were not included in the 20-year forecast because they did not meet the rigorous and realistic criteria established by Futron for the evaluation of evolving markets. A strict rule of business reality was applied to prevent the forecasting of any markets, for example, whose existence depends on other markets not yet established. For instance, one cannot have a space colony before an established public space travel business exists. A careful review of the history of terrestrial infrastructures also provided useful perspectives in considering the parallels in the space domain. Futron was careful in assessing the degree to which, and the speed by which, totally new space markets could be developed and brought into existence by an enabling new technology, such as a Reusable Launch Vehicle ( RLV).

The ASCENT Study also attempted to integrate space-related economic activity with traditional economic data classifications. The space industry today is still a very small sector of the total economy. In the U.S., space industries such as satellite manufacturing, satellite services, launch vehicle manufacturing and ground equipment generated total revenues of only U.S. $36.5 billion in 2001. For the space industry to be heard, and remain relevant to the average person, it must become connected to its associated terrestrial business sectors, which generally represent a much larger economic constituency. This is one of the services that the ASCENT Study provides. All sectors in the Study were related to their terrestrial counterparts through the use of North American Industrial Classification System (NAICS) codes that are used to classify establishments by the type of activity in which they are primarily engaged and thus aid the comparability of establishment data that describe various facets of the U.S. economy.

Also, the ASCENT Study assesses the global demand for launch vehicles. Space is an increasingly competitive global marketplace. Launch systems today are likely to have major components from several different countries, and the systems are more likely than not to be sold by a multinational partnership or joint venture. No longer are the days when a launch vehicle is manufactured, assembled, and launched within the boundaries of a single nation. The ASCENT Study takes this reality into account and determined launch demand through a comprehensive analysis of over 200 countries.

In addition, the ASCENT Study encompasses commercial and government demand for launch services. What used to be the purview of a few space-faring governments is now the bustling and dynamic environment for a myriad of businesses, with telecommunications still the dominant player. Most launch systems are used by both government organizations and private business. Thus, ASCENT covers both customer segments to determine total, worldwide demand for launch services over the next 20 years.

Lastly, the ASCENT Study was performed according to objective and time-tested market forecasting techniques. Futron is neither an advocate for nor an opponent against any particular launch vehicle or architecture. Futron's goal in this Study was to accurately determine the demand for launches. It was not the objective of the Study to support or pre-select any launch vehicle or acquisition strategy.

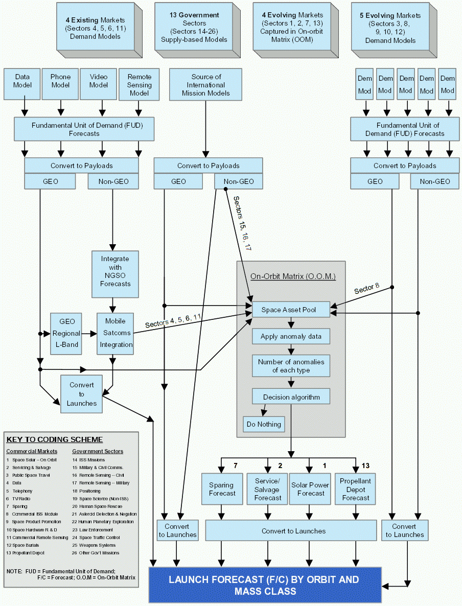
Figure E 1 shows an overview of the demand model process used in the ASCENT Study, including an insight into the 26 separate market sectors that were individually evaluated. The figure also introduces a common data model, known as the On-Orbit Matrix (OOM), which uses historical data to project life cycles and anomalies of existing and forecasted on-orbit assets. The OOM ensures that there is no double-counting of market opportunities between the Evolving Markets geared towards on-orbit asset management that all depend upon the same on-orbit infrastructure.

Figure E 1: Overall ASCENT Study Launch Forecast Methodology

[ Enlarge This Image ]


KEY TO CODING SCHEME
 
Commercial Markets Government Sectors
 
1 Space Solar ­ On Orbit 14 ISS Missions
2 Servicing & Salvage 15 Military & Civil Comms.
3 Public Space Travel 16 Remote Sensing -- Civil
4 Data 17 Remote Sensing -- Military
5 Telephony 18 Positioning
6 TV/Radio 19 Space Science (Non- ISS)
7 Sparing 20 Human Space Rescue
8 Commercial ISS Module 21 Asteroid Detection & Negation
9 Space Product Promotion 22 Human Planetary Exploration
10 Space Hardware R & D 23 Law Enforcement
11   Commercial Remote Sensing   24   Space Traffic Control
12 Space Burials 25 Weapons Systems
13 Propellant Depot 26 Other Gov't Missions
 
NOTE: FUD = Fundamental Unit of Demand;
F/C = Forecast; O.O.M = On-Orbit Matrix

So, what was learned from all the data gathering and modeling work? The dose of pragmatism produces some sobering outlooks. Because of a number of factors (e.g., the world economic situation, terrestrial competitor challenges, satellite technology improvements such as on-orbit lifetime and better data compression), the traditional bedrock market of telecommunications only provides moderate growth in launch demand through the forecast period. There are some regional differences, with some Asian telecommunications markets providing more growth opportunities than those in the United States in the first decade, and demand for Internet-over-satellite services experiencing strong growth during certain parts of the forecast. But, generally, the outlook is fairly stable with no discontinuities in terms of growth (or decline). With the possible exception of China and India, the various national space budgets also provide little room for optimism on the launch scene.

Figure E 2 shows the overall result that aggregate global launch vehicle demand remains relatively flat at between about 70 and 80 launches a year throughout the whole period of the ASCENT Study, totaling around 1,500 launches over the 20-year forecast period. In the detail of the full report, it becomes clear that even this modestly flat forecast depends on some new market sectors emerging. Without the launch demand generated by these new businesses, (notably public space travel), there would be a rather rapid decline of the launch industry during the second decade of the forecast period.

Figure E 2: Baseline Forecast for All Sectors

The forecast also indicates a gradual switch from medium to intermediate class launches and a steady increase of commercial market share from a quarter to half of launches, and the continued erosion of U.S. market share of all launches from the 40% down to the 25% level.

In forecasting circles, a 20-year projection of anything is quite a challenge. Therefore, Futron has taken great care to documenting the assumptions, and making visible the demand-modeling process, so that others may later recast the forecasts under different circumstances. Having said that, Futron has nevertheless endeavored to provide the best possible assessment of future launch vehicle demand, based on thousands of researched key variables, and this is described as the Baseline Case.

In order to arrive at some feel for the level of possible non- price driven variations in the Baseline Case forecast, a Robust and Constrained Case were also developed, driven by variations in key variables which have an inherent uncertainty, such as the length of time to market saturation for new commercial markets. Figure E 3 provides a comparison of the results of the three cases at an aggregate level, showing the constrained scenario almost as low as 50 launches a year, and a robust scenario that reaches almost 100 launches a year by the end of the forecast period.

Figure E 3: Baseline, Robust and Constrained Forecasts of Launches for All ASCENT Sectors

The changes in assumption that produced the spread of outcomes of Figure E 3 did not include changes to launch prices. Thus, in each case above, Baseline, Robust and Constrained launch prices were assumed to be more or less constant over the forecast period. It was the next major objective of the ASCENT Study to try and understand the way in which launch demand varies with launch price. This has been one of the most profound and controversial issues within the launch industry for decades. There have been many previous attempts at addressing the price elasticity of launch demand, including the CSTS referred to earlier. Most of these studies have included "magic number" assertions about a significant increase in launch demand that is experienced once the "magic number" price is achieved. This magic number has usually been expressed in terms of "dollars per pound to orbit." Figures such as $1,000/lb, $500/lb or $300/lb to Low Earth Orbit ( LEO) are regularly quoted in studies and launch industry planning sessions as the number that will enable/produce huge increases in demand for launches. What does the ASCENT Study tell us about this? It tells us that there is no "magic number"! It even challenges the way that the question is usually posed.

For one thing, launch prices today are very different in each market sector, proving that there is no single magic number. For example, in some sectors the launch price is already close to $1,000/lb, while in other sectors it is much higher. Thus, the ASCENT Study approach to understanding launch vehicle price elasticity of demand was first performed at an individual market segment level, before the results are aggregated. Also, the analysis was performed on a basis of "percentage price reduction" rather than at absolute targets of dollars per pound to orbit, and the full report provides a set of translation charts for converting between percent changes to absolute prices within each sector. So, for each sector there is a different starting point when prices are reduced.

Furthermore, the Study demonstrates conclusively that there is a dramatic variation between market sectors with regard to price elasticity of demand to launch prices. Most of today's markets, both commercial and governmental, are virtually unaffected by even massive reductions in launch prices. This is demonstrated in the ASCENT Study by introducing the concept of launch price "gearing factors" in the respective industry sectors (gearing factors are described in more detail later in the report). In television broadcasting, for instance, only 0.7% of the end user price paid for TV programs is traceable to launch cost. In other words, even if launch costs zero, it would only make a difference of seven tenths of one percent in the cost of providing TV programs. This critical gearing factor is provided for all markets in the ASCENT Study Report.

In the case of Government sectors, there are other reasons, documented in the Study, why launch demand is virtually insensitive to launch price. Figure E 4 shows the overall effect of reductions of launch price on demand for launches for all market sectors in aggregate. Even after a 75% reduction in launch prices, launch demand has not even doubled from the Baseline level after twenty years.

images/ascent_study_final_report_executive_summary.4.png
Figure E 5: Price Impact on Launch Forecasts for Evolving Commercial Market Sectors

However, underneath the aggregate level of launch demand, some individual markets in the Evolving Commercial Market Sector experience a more profound increase in demand from launch price reductions. Figure E 5 shows this much greater sensitivity in launch demand to launch prices in the Evolving Commercial Market Sectors. The increased sensitivity in the Evolving sectors is largely driven by the public space travel market. Figure E 6 provides the launch price elasticity of demand curves for each of the sectors, and for the total aggregate marketplace. There is a wealth of inferences that can be made by launch industry executives from the information in Figure E 6 regarding the impact of across the board price cuts to the effect of certain pricing strategies.

Figure E 6: Price Elasticity of Demand by Sector Type

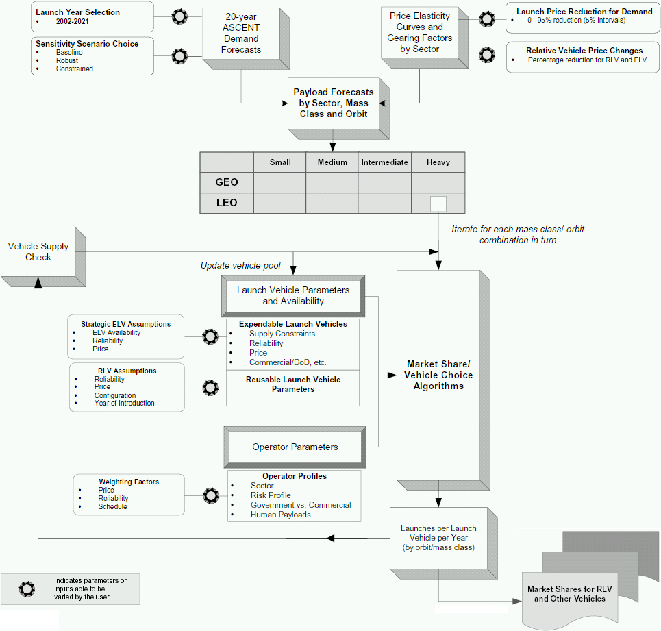
Figure E 7 graphically describes the ASCENT Study Market Share Model, which was originally conceived to be a tool for evaluating certain 2nd Generation RLV designs and architectures. The Model is driven by the forecasts of launch vehicle demand provided by the methodology shown in Figure E1. The Market Share Model calculates the market share that each vehicle will get in the global launcher marketplace, based on complex algorithms relating to each vehicle attributes, payload characteristics, and customer buying preferences. It must be noted that market share analyses are notoriously difficult to accurately perform due to the uncertainty associated with company strategies and tactics and market responses to differing product offerings. However, Futron ran the model several times using historical payload manifests, and the model produced a very good 70% fit test during these historical runs. Thus, Futron had confidence in applying the Market Share Model to forecasted demand to determine future market share.

In the real world, operators buy a given launch vehicle for a great many interrelated reasons and not all of them can be included in a model. Nevertheless, procurement processes tend to follow a certain inevitable logic, and the vehicle choice algorithms at the heart of the ASCENT Market Share Model have been developed as a result of a thorough study of real world procurements (seen from the perspective both of the launch vehicle manufacturer and of the purchasing operator). The weighting of the different factors in the decision process varies from sector to sector depending on the kind of buyer (e.g., whether entrepreneurial or risk-averse), which enables a higher level of fidelity in the market share calculations.

In each of the forecast years, the model requires a set of available launch vehicles from which to make the choices, although a default set of vehicles has been pre-programmed into the Model. It is also possible to include hypothetical vehicles that are not yet available, and determine how much their market share would vary with changes in key parameters, such as reliability, schedule and price flexibility, and payload capacity. Such hypothetical vehicles could include RLV's, whether of US or non-US origin.

Figure E 7: ASCENT Market Share Model

[ Enlarge This Image ]

What insights do we learn from initial use of the ASCENT Study Market Share Model? Does it give guidance on the impact of introducing an RLV into a market of Expendable Launch Vehicles ( ELV), and can it explore the mitigating effects of various strategic repositioning moves by ELV manufacturers? In answer to these questions, it must be noted that the work of the ASCENT Study ends with the delivery of the Market Share Model to NASA MSFC. Moreover, as this project ends, the exact definition of a Second Generation RLV remains uncertain. Thus, any findings generated from the Market Share Model are preliminary and somewhat academic in nature.

However, as a demonstration of the Model's capability, Figure E 8 is included to show the kind of results that the model can deliver for the Base Case forecast and current and soon-to-be-introduced launchers. While there are peaks and valleys among the various space-faring nations, there are no major trends, although there is a gradual erosion of US market share by Russian vehicles (most likely due to their relatively high reliability and lower price).

Figure E 8: Baseline Before RLV - Number of Launches

Figure E 9 displays the effect of running the same set of input parameters with the addition of an RLV with attributes similar to the original goals of the 2nd Generation RLV as defined by NASA's Space Launch Initiative (SLI). There is a massive and almost immediate impact created following the 2015 introduction date of an Intermediate/Heavy class RLV. It shows that (depending how defined) a single RLV could take almost 70 of the 120 launches by the end of the forecast period. The presumed RLV characteristics score, both separately and in combination, higher than the competing ELV parameters in every respect (i.e., price, reliability, schedule flexibility, crew-carrying capability), which produces the dramatic effects. Yet, even so, the RLV does not take everything. With the RLV assumptions that were loaded into the model, it turns out that the RLV was not the best solution for some customers. It was not the best, for example, for those with small payloads. Furthermore, the RLV was defined for this test run as a US RLV, and certain foreign government payloads continue to demand to be launched using their indigenous launch capabilities.

Figure E 9: Introduction of RLV ­ Number of Launches

The cases described in Figure E 8 and Figure E 9 are simply test runs of the ASCENT Study Market Share Model. Other cases can be run that address various strategic pricing and positioning responses from the ELV manufacturers (some are included in the full report). The Model also produces revenue projections (also included in the full report) such as those seen in Figure E 10, and can be used to assess the key business case elements for a potential RLV program.

Figure E 10: Introduction of RLV ­ Total Launch Revenue

At the simple level of the assumptions used for the model test runs, the introduction of an RLV removes much of the demand for existing expendable launch vehicles, without commensurately increasing the overall market demand enough to maintain the previous total industry revenue levels. There is, of course, some increase in the total demand due to the price reduction the RLV would bring to the market.

One market that could change this equation is public space travel. If an RLV could be designed to take advantage of the public space market and carry, say, 10 or more passengers, then the unit prices per passenger would drop to the point that there would be a demand for ever more launches of the RLV, and further RLV's would be required. The launch price gearing factor is so high for public space travel that there is a direct benefit from price reductions that would rapidly lead to increases of demand for launches. A Commercial ISS Module and a Propellant Depot could also begin to be feasible if RLV design targets are achieved.

F Corporation & D Webber, January 2003, "ASCENT Study Final Report - Executive Summary", Futron Corporation Analysis Study for NASA Marshall Space Flight Center..
Also downloadable from http://www.spacefuture.com/archive/ascent study final report executive summary.shtml

 Bibliographic Index
Please send comments, critiques and queries to feedback@spacefuture.com.
All material copyright Space Future Consulting except as noted.